Introducción a Blender para la gestión del patrimonio

Blender es un software de licencia libre para la realización de modelaje y animación 3D con funciones avanzadas como cualquier otro software profesional pero a coste cero.

Por sus características, funcionalidades y su licencia abierta, Blender se ha convertido en un estándar de facto en el mundo de la arqueología virtual a la hora de realizar reconstrucciones o recreaciones de restos arqueológicos. Blender es multiplataforma y se puede descargar directamente desde su sitio web.

La interfaz de Blender puede resultar intimidante y dada su complejidad puede costar años llegar a conocerla completamente. En este artículo se recogen los comando y operaciones más habituales a modo de cheatsheet para consulta rápida.

Interfaz básica

En el ámbito de la anastilosis virtual vamos a trabajar principalmente con la vista Layout para el modelaje de elementos tridimensionales, y las vistas UV editing y Shading para la aplicación de texturas, aunque Blender nos ofrece entornos para trabajar anímación, esculpido digital o edición de vídeo entre otros.

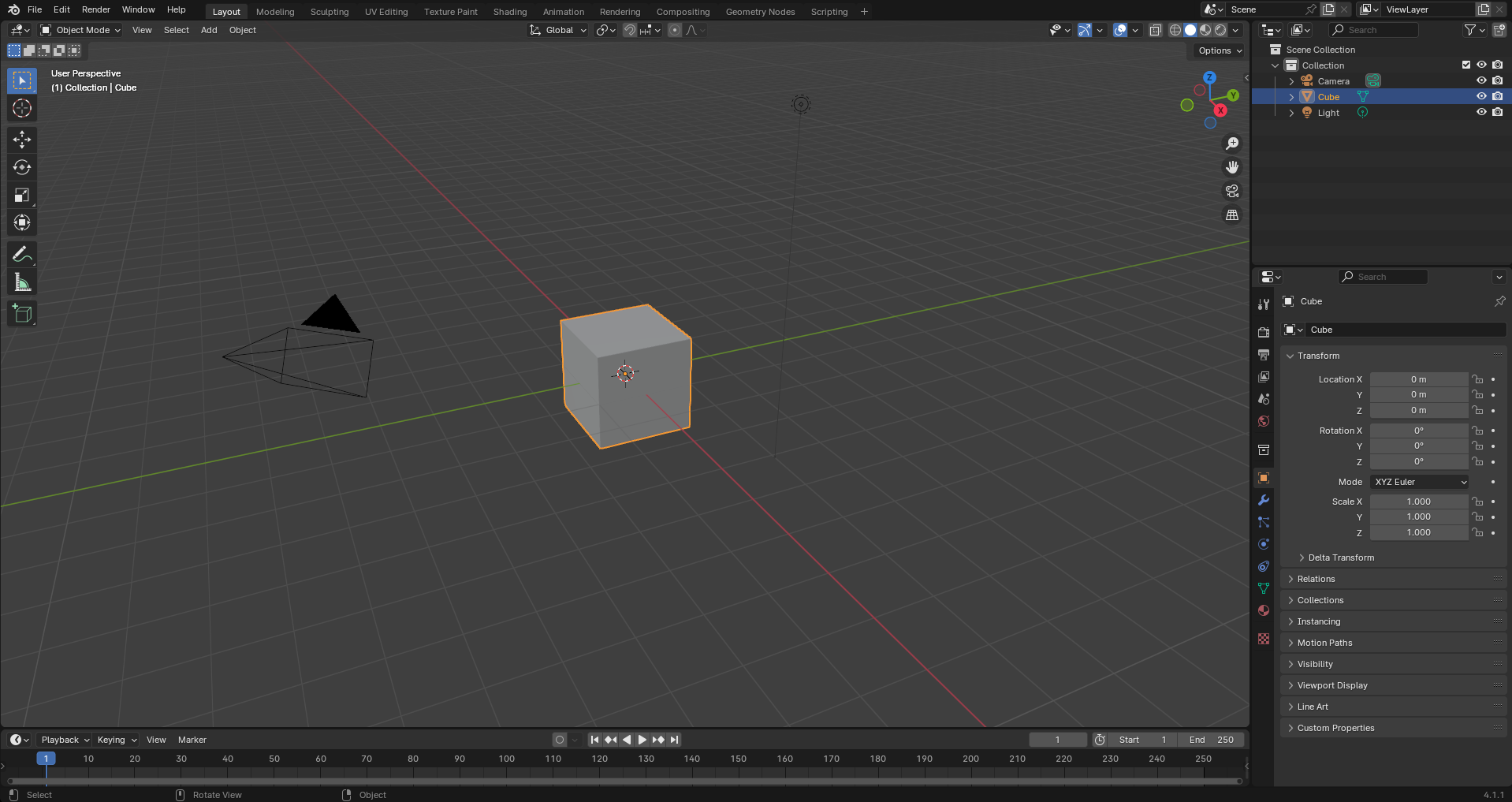
Vista de la interfaz de Blender en el entorno Layout

La interfaz de Blender está dividida en dos partes principales: el área de edición sobre la que se sitúan la mayoría de herramientas y opciones de visualización, y el panel lateral donde encontramos todo los relativo al objeto que estamos editando y las capas y colecciones de objetos del proyecto.

En la parte superior de la ventana encontramos el menú principal y las pestañas de las diferentes áreas de trabajo de las que dispone Blender. Estas áreas permiten aplicar diferentes tipos de herramientas según el tipo de tarea que queramos aplica a nuestro proyecto; modelaje, texturas, esculpido, animación, renderizado, etc.

Área de edición

  • Barra de herramientas flotante
    Muestra las herramientas relacionadas con el área de trabajo seleccionada.
  • Modos de edición
    Que se encuentran en un desplegable sobre la barra flotante de herramientas.
  • Comandos de alineación
    Permiten modificar la orientación y el ajuste de los diferentes elementos del objeto.
  • Modos de visualización
    Podemos alternar entres distintas vista del objeto; alambre, sólido, textura y render.
  • Espacio de trabajo
    Es el espacio en 3D donde trabajamos y situamos los objetos.

Panel lateral

  • Lista de colecciones
    Aquí encontramos agrupados todos los objetos que existen sobre el área de edición, los cuales podemos agrupar en colecciones. Los controles laterales permiten ocultar, bloquear o excluir del renderizado.
  • Paleta de opciones
    Aquí encontramos agrupados en secciones desplegables todos los comandos y opciones que podemos aplicar al objeto o parte del objeto seleccionado. Encontramos una lista muy larga de opciones pero las más utilizadas serám las opciones de renderizado, iluminación, modificadores y materiales.

La interfaz de Blender es completamente adaptable y podemos crear vistas personalizadas en las que reunir diferentes herramientas.

Comandos básicos

Navegación
  • Clic en la rueda del ratón nos permite orbitar el objeto alrededor del cursor del espacio de trabajo.
  • SHIFT+CLIC-IZQ nos permite desplazarnos lateralmente.
  • Rueda adelante/atras hacemos zoom al objeto.
  • Si pulsamos . nos centra el objeto seleccionado.
  • TAB cambia entre Modo Objeto y Modo Edición.
  • SHIF+A abre la paleta de objetos en modo objeto.
Teclado numérico

Nos sirve para movernos por las diferentes vistas de los ejes XYZ

1 = Frente
CTRL+1 = Atras

3 = Derecha
CTRL+3 = Izquierda

7 = Arriba
CTRL+7 = Abajo

9 = Invierte el previo (si estás en 7 / Top te lleva a abajo)
4 = Gira a la derecha
6 = Gira a la izquierda
8 = Gira hacia arriba
2 = Gira hacia abajo
5 = Cambia ortogonal / caballera
0 = Vista de cámara

Si no tienes numpad en el teclado puedes emularlo en Edit > Preferences > Input > Emulate numpad

Transformación

Podemos transformar tanto objetos como elementos del objeto en modo edición, a mano de forma visual, usando valores numéricos en la paleta o combinando comandos con valores:

G = Mover
G+Z = Mover en eje Z (arriba-abajo)
G+Z+2 = Mover 2 metros en eje Z

R = Rotar
R+X = Rotar en el eje X
R+X+45 = Rotar 45º en el eje X

S = Escalar
S+2 = Escalar 200% en todas direcciones
S+Z+2 = Escalar 200% en ambas direcciones del eje Z

N = Muestra paleta de transformación

IMPORTANTE
Hay que mantener la escala a 1 en la paleta para evitar problemas futuros. Para ello en Modo Objeto pulsamos CTRL+A y seleccionamos Scale en el submenú para asegurarmos de que se mantiene en el valor 1.

Herramientas en Modo edición

Podemos editar los elementos (edges, vertices y faces) con las herramientas de transformar. Además tenemos otras pero las más importantes son:

Extrude
  • Pulsando E con una cara seleccionada podemos crear nueva geometria, inlcuyendo nuevas caras, vértices y nodos.
  • Por defecto se extrusiona en el eje perpendicular de la cara seleccionada.pero podemos combinar con X, Y, y Z como en los comando de transformar.
Loop and cut
  • Pulsando CTRL+R podemos hacer cortes en todo el perímetro del objeto (loops) y subdividir las caras.
  • Con el clic derecho podemos mover el corte lateralmente.
  • Si además usamos la rueda del ratón generamos varios loops.
Subdivide
  • Otra manera alternativa de subdividir un objeto es seleccionar todo con A y CLIC-DER > Subdivide.
  • Pulsando la letra O activamos la Edición proporcional y podemos arrastrar nodos contiguos seleccionando solo uno

Borrar un loop entero

1- Herramienta de selección de segmentos
2- Seleccionamos el loop entero con ALT+CLIC-DER
3- Borramos con SUPR > Edge loops

Limpiar nodos superpuestos

1- Entramos en modo edición
2- Seleccionamos todo con A
3- CLIC-DER > Merge Vertices > By Distance

Comandos de selección

A = Seleccionar todo
C = Pincel de selección > Rueda para agrandar
CLIC-IZQ = Selección simple
CLIC-IZQ+SHIFT = Selección/deselección múltiple
CLIC-IZQ+DRAG = Selección de área
ALT+SHIFT+CLIC = Selección de múltiples loops
CTRL+L = Selecciona la geometría linkada a una selección

Seleccionar nodos traseros

1- Activamos X-Ray en los modos de visualización
2- Seleccionamos con la herramienta de nodos

Origen y cursor 3D

Cuando creamos un objeto este tiene un punto de origen resaltado en color naranja, que determina el giro y el escalado. Por defecto se encuentra en el centro del cursor 3D pero podemos mover tanto uno como el otro.

El cursor es una herramienta:

  • Podemos posicionar el cursor 3D donde queramos
  • Los objetos (cubo, cilindro, etc) se generarán donde esté posicionado el cursor 3D
  • Al crear un objeto aparece una paleta de propiedades donde podemos configurar el objeto, pero desaparece cuando seleccionamos el objeto
  • Podemos reposicionar el cursor 3D con la herramienta correspondiente o pulsando SHIFT+SPACEBAR
  • Más operaciones con el cursor con SHIFT+S

Creamos objetos en Modo Objeto porque si creamos un objeto en modo edición se agrupa con el objeto anterior que estamos editando.

  • Pulsando P > Selection lo desacoplamos
  • Duplicamos objetos con SHIFT+D
  • Creamos duplicados sincronizados de objetos con ALT+D
  • Los desenlazamos en el panel de opciones; Object Data Properties > clic en el número de instancias junto al nombre

Crear objeto pegado a otro

1- Seleccionamos la cara a la que queremos pegar el objeto
2- SHIFT+S+2 para asignarle el cursor 3D
3- SHIFT+A > Mesh para crear un nuevo objeto pegado a esa cara

Mover el origen a la base del objeto

1- Seleccionamos cara y asignamos cursor con SHIFT+S+2
2- TAB para modo objeto
3- CLIC-DER > Set origin > Origin to cursor 3D