El flujo de trabajo cubre desde la descarga de los datos hasta la comparativa con planimetrías históricas en 3D, y es el mismo proceso que he seguido para el análisis del promontorio de Cavallería, propuesto como posible ubicación de la civitas romana de Sanisera.
Las herramientas que vamos a usar son:
- QGIS — visualización y análisis geoespacial
- LAStools — procesado de nubes de puntos LiDAR
- Inkscape — vectorización y escalado de planimetrías
- Blender + BlenderGIS — comparativa en 3D
Obtención de datos LiDAR
Los datos LiDAR de España están disponibles de forma gratuita a través del Instituto Geográfico Nacional (IGN). Para este análisis utilizamos la 2ª Cobertura con resolución de 1pt/m² en formato .laz.
- Accede al Centro de Descargas del IGN
- Selecciona la zona de interés en el mapa
- Descarga los archivos
.lazcorrespondientes a los cuadrantes que cubren tu área de estudio


Nota: Si tu zona de estudio abarca más de un cuadrante, tendrás que descargar varios conjuntos de datos. En este caso fue necesario descargar los cuadrantes
BAL_590-4434yBAL_590-4436.
Instalación de QGIS en Linux
QGIS es un SIG (Sistema de Información Geográfica) de código abierto. En Linux la instalación más estable es mediante el paquete .deb oficial.
- Accede a https://qgis.org/es/site/forusers/download.html
- Sigue las instrucciones para tu distribución
- En sistemas basados en Debian/Ubuntu puedes instalarlo directamente con:
sudo apt install qgis
Importante: Evita la instalación mediante Flatpak o Snap si vas a integrar LAStools, ya que el sandbox de estos formatos puede impedir el acceso a carpetas externas y causar problemas de configuración.
Instalación de LAStools en Linux
LAStools es una suite de herramientas de Rapidlasso para procesar datos LiDAR. En Linux se integra en QGIS mediante un plugin.
Descargar los binarios
- Descarga los binarios nativos para Linux desde https://rapidlasso.de/downloads/
- Descomprime el paquete en tu carpeta home, por ejemplo en
~/LAStools
unzip lastools_linux.zip -d ~/LAStools
Importante: Asegúrate de que la ruta a la carpeta no contiene espacios ni caracteres especiales, ya que esto puede causar errores.
Los binarios de la versión Linux llevan el sufijo 64 en su nombre: lasinfo64, laszip64, las2las64, etc. Esto es normal.
Dar permisos de ejecución
chmod +x ~/LAStools/bin/*
Instalar el plugin en QGIS
- Abre QGIS
- Ve a Complementos → Administrar e instalar complementos
- Busca
LAStoolse instálalo

Configurar la ruta de los binarios
- Ve a Configuración → Opciones → Procesado → Proveedores → LAStools
- En el campo LAStools folder introduce la ruta a tu carpeta LAStools sin incluir
/bin:
/home/tu_usuario/LAStools
El plugin añade /bin automáticamente. Si introduces la ruta correcta y el directorio existe, QGIS la aceptará.
Carga de datos LiDAR en QGIS
Asignar el sistema de referencia geográfica
Antes de cargar los datos, asigna al proyecto el sistema de coordenadas de tu zona de trabajo. Para las Islas Baleares usamos EPSG:25831:
- Haz clic en la esquina inferior derecha de la interfaz de QGIS donde aparece el
CRSactual - En la ventana emergente busca
25831 - Selecciona
EPSG:25831 - UTM zone 31Ny acepta

Cargar los archivos .laz
Tienes dos opciones:
Opción A: Haz clic en el botón Abrir administrador de fuentes de datos (esquina superior izquierda), selecciona Nube de puntos y navega hasta tus archivos .laz.

Opción B: Arrastra directamente los ficheros .laz al panel de capas de la barra lateral izquierda.

Una vez cargados deberías poder visualizar la nube de puntos georeferenciada en QGIS.

Filtrado de simbología ASPRS
La ASPRS (American Society for Photogrammetry and Remote Sensing) define un sistema estándar de clasificación para las nubes de puntos LiDAR. Gracias a él podemos filtrar y visualizar por separado el terreno, la vegetación, las construcciones, etc.
Para acceder a esta clasificación en QGIS:
- Haz clic derecho en el nombre de la capa en el panel de capas
- Selecciona Propiedades → Simbología → Clasificación

En la lista verás los diferentes índices de clasificación. El que nos interesa es el índice 2, que corresponde al terreno desnudo (ground). Este valor será necesario en el siguiente paso.
Generación del Modelo Digital del Terreno (MDT)
Ahora vamos a generar un MDT en formato ráster a partir de los datos LiDAR usando la herramienta blast2dem de LAStools.
Abrir la caja de herramientas
Si no está visible, despliégala desde Menú principal → Ver → Paneles y activa Caja de herramientas de procesos.
Navega hasta LAStools → 5. DSM/DMT Generation and production → blast2dem.

Configurar blast2dem
En la ventana emergente rellena los siguientes campos:
| Campo | Valor |
|---|---|
| Input LAS/LAZ file | Archivos .laz de tu zona. Si dan error, cárgalos primero en QGIS para que genere archivos con terminación .copc y usa esos en su lugar [¹] |
| Filter (by return, classification, flags) | keep_class 2 (terreno desnudo, índice ASPRS) |
| Output raster file | Nombre y ruta del archivo de salida con la extensión .tif |
[¹] Los archivos
.lazdescargados directamente del IGN pueden generar errores enblast2dem. La solución es cargarlos en QGIS primero, lo que genera archivos con terminación.copc, y usar estos como entrada enblast2dem.
Importante: LAStools no añade la extensión
.tifautomáticamente. Si no la escribes manualmente, el archivo de salida puede no abrirse correctamente después.
Haz clic en Ejecutar. Si tu zona de estudio abarca varios cuadrantes, repite este proceso con cada capa.

Combinar y recortar las capas ráster
Si has generado varios rásters, es conveniente combinarlos en uno solo y recortarlo a la zona de interés.
Combinar las capas
Ve a Menú principal → Ráster → Miscelánea → Combinar y configura:
- Capas de entrada: selecciona todos los archivos ráster generados por LAStools
- Tipo de datos de salida:
Float64(o un valor float menor si los archivos son pequeños) - Archivo de salida: dale un nombre con extensión
.tif

Ejecuta el proceso.

Recortar a la zona de estudio
- Ve a Menú principal → Ráster → Extracción → Recortar ráster por extensión
- Selecciona la capa combinada como entrada
- En Extensión del corte selecciona
Use Current Map Canvas Extent - Dale un nombre y ubicación al archivo de salida
- Ejecuta

Guardar las capas permanentemente
QGIS procesa estas operaciones como capas temporales. Para no perderlas al guardar el proyecto:
- Haz clic derecho en el icono de chip junto al nombre de la capa
- Selecciona Exportar → Guardar como
- Formato:
GeoTIFF - Dale nombre y ubicación definitivos
Generar el mapa de sombras (Hillshade)
El ráster de elevación por sí solo no permite apreciar bien los detalles del relieve. Aplicando un mapa de sombras conseguimos una representación visual mucho más intuitiva del terreno.
Ve a Menú principal → Ráster → Análisis → Mapa de sombras:
- Selecciona la capa ráster combinada como entrada
- Dale nombre y ubicación en el campo Mapa de sombras (Hillshade)
- Haz clic en Ejecutar
Guarda también esta capa de forma permanente siguiendo el mismo proceso del paso anterior.

Añadir una capa de imagen satelital de Google
Para verificar que el filtrado de vegetación ha funcionado correctamente, es útil superponer una imagen satelital actual. QGIS permite conectar servicios externos como Google Maps mediante tiles XYZ.
Endpoints de Google Maps
Estos endpoints permiten renderizar cada tipo de capa según las necesidades. Nótese el parametro depués de lyrs=:
| Tipo | URL |
|---|---|
| Solo satelital | http://mt0.google.com/vt/lyrs=s&hl=en&x={x}&y={y}&z={z} |
| Híbrido (satélite + carreteras) | http://mt0.google.com/vt/lyrs=y&hl=en&x={x}&y={y}&z={z} |
| Carreteras | http://mt0.google.com/vt/lyrs=m&hl=en&x={x}&y={y}&z={z} |
| Carreteras modificadas | http://mt0.google.com/vt/lyrs=r&hl=en&x={x}&y={y}&z={z} |
| Terreno | http://mt0.google.com/vt/lyrs=p&hl=en&x={x}&y={y}&z={z} |
http://mt0.google.com/vt/lyrs=t&hl=en&x={x}&y={y}&z={z} |
Añadir la conexión en QGIS
- En el panel Navegador de QGIS, haz clic derecho sobre XYZ Tiles
- Selecciona Conexión Nueva
- Dale un nombre (ej.
Google Satelital) y pega la URL del endpoint deseado - Haz clic en Aceptar
La nueva conexión aparecerá en la lista bajo XYZ Tiles. Arrástrala al panel de capas para añadirla al mapa.

Ajustar la transparencia
Para poder comparar la imagen satelital con el mapa de sombras:
- Haz clic derecho sobre la capa satelital → Propiedades → Transparencia
- Ajusta el porcentaje de transparencia hasta encontrar el equilibrio deseado
- Haz clic en Aplicar para ver el resultado

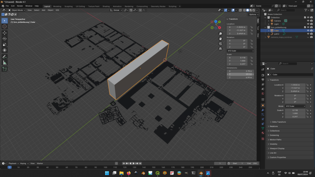
Comparativa con planimetrías históricas en Blender
El último paso consiste en superponer una planimetría de una construcción romana conocida sobre el MDT para evaluar si las proporciones de los relieves detectados son compatibles con un trazado urbano romano.
En este caso se usa la planimetría del foro romano de Pollentia (Alcúdia, Mallorca), que data de la misma época que la fundación estimada de Sanisera, a partir del trabajo Un model 3D per a la ciutat romana de Pollentia de B. Vallori Marquez y M.A. Cau Ontiveros.

Vectorizar y escalar la planimetría con Inkscape
- Importa la imagen de la planimetría en Inkscape
- Vectorízala y escálala usando como referencia una medida conocida (por ejemplo el lateral del templo mayor, medido con la herramienta de medición de Google Earth)
- Exporta el resultado en formato
.svg

Importar el MDT en Blender
- Instala el plugin BlenderGIS: https://github.com/domlysz/BlenderGIS
- En Blender, usa BlenderGIS para importar el archivo ráster
GeoTIFFgeoreferenciado comoMDT 3D

Importar y situar la planimetría
- Importa el archivo
.svgde la planimetría en Blender - Verifica que mantiene la escala correcta
- Sitúa y orienta la planimetría sobre el MDT hasta hacerla coincidir con los relieves observados


Referencias
- IGN – Centro de Descargas:
http://centrodedescargas.cnig.es/CentroDescargas/index.jsp - LAStools:
https://rapidlasso.de/downloads/ - QGIS:
https://www.qgis.org/es/site/forusers/download.html - BlenderGIS:
https://github.com/domlysz/BlenderGIS/releases/tag/2210 - Tutorial LiDAR en QGIS:
https://www.geasig.com/datos-lidar-en-qgis/ - Tutorial Google Maps en QGIS:
https://gidahatari.com/ih-es/como-anadir-una-imagen-satelital-terreno-carreteras-de-google-a-qgis-3-tutorial - Tutorial ráster en QGIS: https://mappinggis.com/2014/03/como-trabajar-con-raster-en-qgis/
- Planimetría del foro de Pollentia:
https://www.researchgate.net/publication/269994163_Un_model_3D_per_a_la_ciutat_romana_de_Pollentia_arquitectura_topografia_i_geografia